yutool-exchange 数据中转
v1.4.2版本起采用虚拟线程,因此移除了线程池相关配置
当业务的规模不断扩大,系统的边界也会随之扩大,久而久之,就需要与各种上下游系统、第三方系统进行对接。接收和下发数据的需求也会不断增多,当数量多到一定程度时,定制化的开发已经无法满足数据的对接效率要求,此时可以通过将常见的数据对接方式抽象为通用的业务组件,仅通过简单的配置和适配开发即可快速上线。
业务开发常见的数据对接方式有RESTful接口调用,消息队列两种。
下面整理出不同的对接方式需要提供的一些信息和配置。
RESTful接口调用
共用配置
- http请求
- 请求方式
- 请求地址
- query参数
- body参数
- header参数
- 授权信息
- Basic Auth
- Bearer Token
- cookies参数
- 并发
- 限流
- 限流速率
- 限流
- 重试
- 重试触发条件
- 停止重试策略
- 等待时长策略
- 执行时长限制
- 记录
- 配置修改记录
- 请求日志(通过关联接口表或日志表记录业务数据)
- 接口调用统计监控
接收数据
- 调用接口获取数据
- 数据存储至接口表
- 执行后续业务逻辑
发送数据
- 构建发送数据
- 调用接口发送数据
- 数据存储至日志表
- 执行后续业务逻辑
消息队列
共用配置
- 消息队列服务端配置
消费数据
相关配置
- 消息消费者配置
- 并发数
- 批量消费
- 是否启用
- 单批数量
消费流程
- 消息监听器接收消息
- 消息存储至接口表
- 执行后续业务逻辑
生产数据
相关配置
- 消息生产者配置
- 消息发送重试
- 重试次数
- 重试等待时长
生产流程
- 构建消息内容
- 发送消息
- 消息存储至日志表
- 执行后续业务逻辑
实体定义
RESTful数据中转配置 RestApiExchange
| 字段名 | 字段说明 |
|---|---|
| id | |
| name | 接口标识 |
| label | 接口标签 |
| exchangeType | 中转类型: - 接收 - 发送 |
| groupId | 数据中转分组ID |
| httpUrl | Http请求地址 |
| httpMothod | Http请求方式 |
| httpReqParams | Http请求参数信息(包括headers、cookies) |
| reqConnectTimeout | 请求连接超时时长(单位毫秒) |
| reqReadTimeout | 请求处理超时时长(单位毫秒) |
| reqRateLimit | 请求限流速率(设置为负数或者0,不限流) |
| retryIfExp | 请求抛出异常是否触发重试 |
| retryExpType | 可触发重试的异常类型,(配合retryIfExp使用): - Exception(默认) - RuntimeException - 其它异常类型(类路径,用于Class.forName) |
| retryCustomTrigger | 使用自定义触发条件 |
| retryStopStrategy | 重试停止策略: - neverStop(不停止) - stopAfterAttempt(超过最大尝试次数停止) - stopAfterDelay(第一次尝试开始超过时长后停止) |
| retryAttemptTimes | 重试最大次数(配合retryStopStrategy=stopAfterAttempt使用) |
| retryAttemptDelay | 延迟时长(配合retryStopStrategy=stopAfterDelay使用,单位毫秒) |
| retryWaitStrategy | 重试等待策略: - noWait(不等待) - fixedWait(固定等待时长) - randomWait(随机等待时长) - incrementingWait(递增等待时长) - exponentialWait(指数等待时长) - fibonacciWait(斐波那契数列等待时长) - |
| retryWaitFixedTime | 固定等待时长(配合retryWaitStrategy=fixedWait使用,单位毫秒) |
| retryWaitRandomMinTime | 随机等待时长下限(配合retryWaitStrategy=randomWait使用,单位毫秒,默认0) |
| retryWaitRandomMaxTime | 随机等待时长上限(配合retryWaitStrategy=randomWait使用,单位毫秒) |
| retryWaitInitialSleepTime | 递增初始等待时长(配合retryWaitStrategy=incrementingWait使用,单位毫秒) |
| retryWaitIncrementTime | 递增时长(配合retryWaitStrategy=incrementingWait使用,单位毫秒) |
| retryWaitExponentialMultiplier | 指数等待初始乘数(配合retryWaitStrategy=exponentialWait使用) |
| retryWaitExponentialMaxTime | 指数等待最大等待时长(配合retryWaitStrategy=exponentialWait使用) |
| retryWaitExponentialTimeUnit | 指数等待时间单位(配合retryWaitStrategy=exponentialWait使用) |
| retryWaitFibonacciWaitMultiplier | 斐波那契初始等待时长(配合retryWaitStrategy=fibonacciWait使用,单位毫秒) |
| retryWaitFibonacciMaxTime | 斐波那契等待最大等待时长(配合retryWaitStrategy=fibonacciWait使用,单位毫秒) |
| retryTimeLimitEnabled | 启用执行时长限制 |
| retryFixedTimeLimit | 限制最大执行时长为固定值(配合retryTimeLimitEnabled=true使用,单位毫秒) |
| retryLoggable | 是否记录重试日志(用于监控) |
消息队列数据中转配置 MqExchange
| 字段名 | 字段说明 |
|---|---|
| id | |
| name | 消息队列标识 |
| label | 消息队列标签 |
| exchangeType | 中转类型: - 接收 - 发送 |
| groupId | 数据中转分组ID |
| serverProps | 消息队列服务端配置 |
| producerProps | 生产者配置 |
| produceRetryEnabled | 消息发送启用重试 |
| produceRetryAttemptTimes | 消息发送重试最大次数 |
| produceRetryWaitFixedTime | 消息发送重试固定等待时长(单位毫秒) |
| produceRetryLoggable | 消息发送是否记录重试日志 |
| consumerProps | 消费者配置 |
| consumeThreadCount | 消费并发数 |
| consumeBatchEnabled | 是否启用批量消费 |
| consumeBatchSize | 消费单批数量 |
数据中转分组 ExchangeGroup
| 字段名 | 字段说明 |
|---|---|
| id | |
| name | 分组标识 |
| label | 分组标签 |
| description | 分组描述 |
| remark | 分组备注 |
实体外键
ExchangeGroup.id 1---N RestApiProps.groupId
ExchangeGroup.id 1---N MqProps.groupId
数据中转流程
Rest接口

扩展点:
- 初始化RestTemplate
- 构造重试器
- 自定义重试断言
- 数据中转过程
- 构造Rest接口请求
- 回调
- onSuccess回调
- 中转数据记录
- 中转完成后续处理
- onFail回调
- onSuccess回调
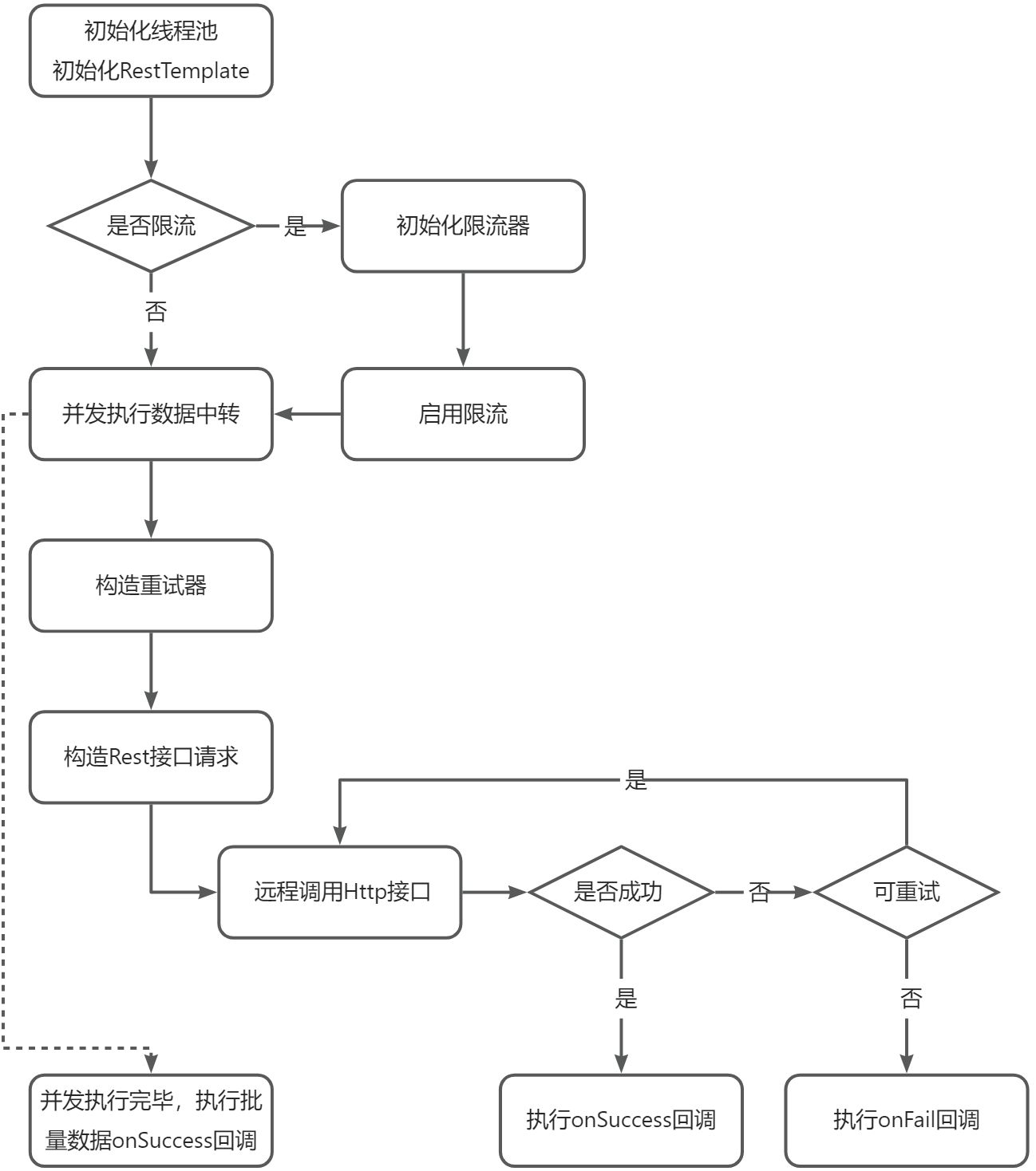
Rest接口批量

扩展点:
- 初始化RestTemplate
- 初始化限流器
- 构造重试器
- 自定义重试断言
- 数据中转过程
- 构造Rest接口请求
- 回调
- onSuccess回调
- 中转数据记录
- 中转完成后续处理
- onFail回调
- 执行完毕,批量数据onSuccess回调
- onSuccess回调
消息队列
扩展点:
- 发送/接收,消息处理
- 回调
- onSuccess回调
- 中转数据记录
- 中转完成后续处理
- onFail回调
- onSuccess回调
消息队列批量消费
扩展点:
- 消费批量消息
- 回调
- 批量消息onSuccess
- 中转数据记录
- 中转完成后续处理
- 批量消息onFail
- 单条消息onSucess
- 中转数据记录
- 中转完成后续处理
- 单条消息onFail
- 批量消息onSuccess
评论区留言准则:
1. 本评论区禁止传播封建迷信、吸烟酗酒、低俗色情、赌博诈骗等任何违法违规内容。
2. 当他人以不正当方式诱导打赏、私下交易,请谨慎判断,以防人身财产损失。
3. 请勿轻信各类招聘征婚、代练代抽、私下交易、购买礼包码、游戏币等广告信息,谨防网络诈骗。