yutool-auth 认证授权
由于Spring Security 5.7(对应Spring Boot 2.7)版本开始废弃了很多认证授权相关的类和方法,yutool-biz v1.1.0版本开始使用Sa-Token对yutool-auth认证授权模块进行重构。
Sa-Token实现
编写实现WebMvcConfigurer接口的配置类并添加SaInterceptor拦截器。实现StpInterface接口提供获取角色和权限列表的方法。
/**
* SaToken配置
* @author yupaits
* @since 2024/4/3
*/
@Configuration
@RequiredArgsConstructor
public class SaTokenAutoConfigure implements WebMvcConfigurer {
private final IgnoreAuthProps ignoreAuthProps;
private final PermissionService permissionService;
private final AuthService authService;
@Override
public void addInterceptors(@NonNull InterceptorRegistry registry) {
WebMvcConfigurer.super.addInterceptors(registry);
registry.addInterceptor(new SaInterceptor(handler -> {
List<PermissionVo> permissions = permissionService.getAllApiPermission();
SaRouter.match("/**")
.check(r -> StpUtil.checkLogin())
.check(r -> StpUtil.checkDisable(StpUtil.getLoginId()));
for (PermissionVo permission : permissions) {
SaRouter.match(SaHttpMethod.toEnum(permission.getMethod()))
.match(permission.getUrl())
.check(r -> StpUtil.checkPermission(permission.getName()))
.stop();
}
}))
.addPathPatterns("/**")
.excludePathPatterns(ignoreAuthProps.getIgnorePaths());
registry.addInterceptor(new UserContextInterceptor(authService)).addPathPatterns("/**");
}
}2
3
4
5
6
7
8
9
10
11
12
13
14
15
16
17
18
19
20
21
22
23
24
25
26
27
28
29
30
31
32
/**
* StpInterface实现
* @author yupaits
* @since 2024/4/3
*/
@RequiredArgsConstructor
public class StpInterfaceImpl implements StpInterface {
private final UserMapper userMapper;
private final RoleService roleService;
private final PermissionService permissionService;
@Cacheable(value = CacheConstants.CacheNames.USER_PERMISSION, key = "#o", condition = "#o != null")
@Override
public List<String> getPermissionList(Object o, String s) {
Long userId = Long.parseLong(String.valueOf(o));
User user = userMapper.selectById(userId);
return permissionService.listApiPermission(user.getId());
}
@Cacheable(value = CacheConstants.CacheNames.USER_ROLE, key = "#o", condition = "#o != null")
@Override
public List<String> getRoleList(Object o, String s) {
Long userId = Long.parseLong(String.valueOf(o));
User user = userMapper.selectById(userId);
return roleService.getUserRoles(user.getId());
}
}2
3
4
5
6
7
8
9
10
11
12
13
14
15
16
17
18
19
20
21
22
23
24
25
26
27
[归档] Spring Security v5.7版本之前的实现
当前流行的分布式系统、微服务架构由于可以更好地应对日益庞大的用户群体和业务规模,渐渐成为后端主流的架构设计模式。JWT的认证方式,具有服务端不需要存储session的优点,使得服务端认证鉴权业务可以方便扩展,避免为存储session而必须引入Redis等组件,降低了系统架构复杂度。在服务端部署实例的数量和规模逐渐扩大的背景下,可以大大节省服务端存储资源的消耗。
yutool-auth认证授权使用spring-security作为基础框架,通过spring-boot-starter-security接入认证授权及鉴权能力。
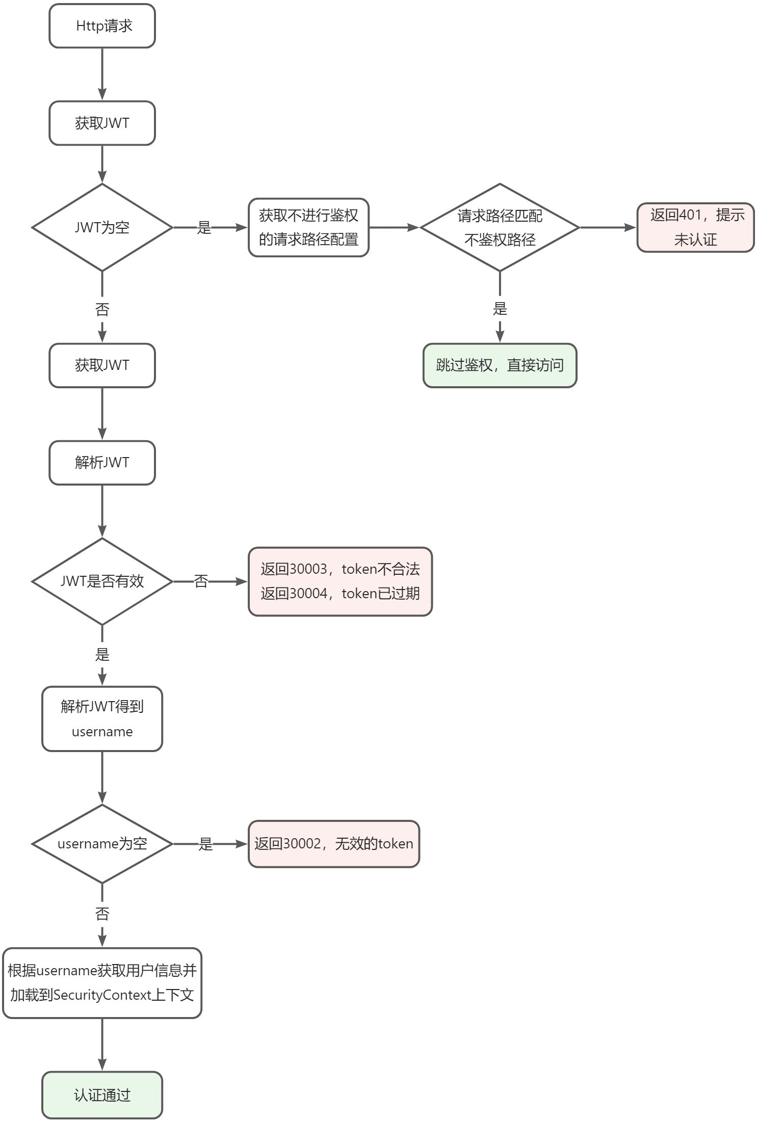
认证授权流程

定制认证鉴权逻辑
编写WebSecurityConfigurerAdapter的子类WebSecurityAutoConfigure定制JWT的认证鉴权流程。
@Configuration
@ConditionalOnBean(annotation = EnableAuthBiz.class)
@AutoConfigureAfter(AuthBizAutoConfigure.class)
@EnableGlobalMethodSecurity(prePostEnabled = true)
public class WebSecurityAutoConfigure extends WebSecurityConfigurerAdapter {
private final ObjectMapper objectMapper;
private final IgnoreAuthProperties ignoreAuthProperties;
private final JwtProps jwtProps;
private final JwtHelper jwtHelper;
private final UserDetailsService userDetailsService;
private final PasswordEncoder passwordEncoder;
private final UserMapper userMapper;
private final PermissionService permissionService;
@Autowired
public WebSecurityAutoConfigure(ObjectMapper objectMapper, JwtProps jwtProps, IgnoreAuthProperties ignoreAuthProperties,
JwtHelper jwtHelper, UserDetailsService userDetailsService, PasswordEncoder passwordEncoder,
UserMapper userMapper, PermissionService permissionService) {
this.objectMapper = objectMapper;
this.jwtProps = jwtProps;
this.ignoreAuthProperties = ignoreAuthProperties;
this.jwtHelper = jwtHelper;
this.userDetailsService = userDetailsService;
this.passwordEncoder = passwordEncoder;
this.userMapper = userMapper;
this.permissionService = permissionService;
}
@Bean
public TokenAuthFilter tokenAuthFilter() {
return new TokenAuthFilter(objectMapper, ignoreAuthProperties, jwtProps, jwtHelper, userDetailsService);
}
@Bean
public DynamicSecurityMetadataSource dynamicSecurityMetadataSource() {
return new DynamicSecurityMetadataSource(permissionService, ignoreAuthProperties);
}
@Bean
public ApiAccessDecisionManager apiAccessDecisionManager() {
return new ApiAccessDecisionManager();
}
@Override
protected void configure(HttpSecurity http) throws Exception {
http.csrf().disable()
.headers().frameOptions().disable()
.and()
.sessionManagement().sessionCreationPolicy(SessionCreationPolicy.STATELESS)
.and()
.exceptionHandling()
.accessDeniedHandler(((request, response, accessDeniedException) -> {
failCodeResult(response, ResultCode.FORBIDDEN);
}))
.and()
.addFilterBefore(tokenAuthFilter(), BasicAuthenticationFilter.class)
.authorizeRequests()
.antMatchers(ignoreAuthProperties.getIgnorePaths()).permitAll()
.withObjectPostProcessor(new ObjectPostProcessor<FilterSecurityInterceptor>() {
@Override
public <O extends FilterSecurityInterceptor> O postProcess(O fsi) {
fsi.setSecurityMetadataSource(dynamicSecurityMetadataSource());
fsi.setAccessDecisionManager(apiAccessDecisionManager());
return fsi;
}
})
.anyRequest().authenticated()
.and()
.formLogin()
.loginPage("/login")
.loginProcessingUrl("/login")
.successHandler(((request, response, authentication) -> {
UserDetailsImpl userDetails = (UserDetailsImpl) authentication.getPrincipal();
//记录此用户最近登录时间
User user = userMapper.selectById(userDetails.getUserId());
if (user != null) {
user.setLastSignInTime(LocalDateTime.now(DateTimeConstants.ZONE_ID));
userMapper.updateById(user);
}
//返回JWT
Map<String, Object> claims = Maps.newHashMap();
claims.put(JwtConstants.SUBJECT, userDetails.getUsername());
claims.put(JwtConstants.USER_ID, userDetails.getUserId());
String token = jwtHelper.generateToken(claims);
successResult(response, token);
}))
.failureHandler(((request, response, exception) -> {
if (exception instanceof DisabledException) {
response.setContentType(MediaType.APPLICATION_JSON_UTF8_VALUE);
objectMapper.writeValue(response.getWriter(), ResultWrapper.fail(ResultCode.LOGIN_FAIL.getCode(), "当前用户状态不允许登录"));
} else {
failCodeResult(response, ResultCode.LOGIN_FAIL);
}
}))
.permitAll();
}
@Override
protected void configure(AuthenticationManagerBuilder auth) throws Exception {
auth.userDetailsService(userDetailsService).passwordEncoder(passwordEncoder);
}
/**
* 将返回数据写入response
* @param response 响应体
* @param data 返回数据
* @throws IOException 抛出IOException
*/
private void successResult(HttpServletResponse response, Object data) throws IOException {
response.setContentType(MediaType.APPLICATION_JSON_UTF8_VALUE);
objectMapper.writeValue(response.getWriter(), ResultWrapper.success(data));
}
/**
* 将失败码写入response
* @param response 响应体
* @param resultCode 响应码内容
* @throws IOException 抛出IOException
*/
private void failCodeResult(HttpServletResponse response, IResultCode resultCode) throws IOException {
response.setContentType(MediaType.APPLICATION_JSON_UTF8_VALUE);
objectMapper.writeValue(response.getWriter(), ResultWrapper.fail(resultCode));
}
}2
3
4
5
6
7
8
9
10
11
12
13
14
15
16
17
18
19
20
21
22
23
24
25
26
27
28
29
30
31
32
33
34
35
36
37
38
39
40
41
42
43
44
45
46
47
48
49
50
51
52
53
54
55
56
57
58
59
60
61
62
63
64
65
66
67
68
69
70
71
72
73
74
75
76
77
78
79
80
81
82
83
84
85
86
87
88
89
90
91
92
93
94
95
96
97
98
99
100
101
102
103
104
105
106
107
108
109
110
111
112
113
114
115
116
117
118
119
120
121
122
123
124
重点关注spring security的这几个拓展点的定制:
sessionManagement要设置为SessionCreationPolicy.STATELESS策略(无状态策略,该策略不会创建会话,适配JWT不需要服务端存储session的特性)- 改写
accessDeniedHandler为返回包含错误信息的JSON数据,而不是跳转页面 TokenAuthFilter过滤器需要在BasicAuthenticationFilter之前,否则会在BasicAuthenticationFilter中由于获取不到UsernamePasswordAuthenticationToken而判定为认证失败.antMatchers(ignoreAuthProperties.getIgnorePaths()).permitAll()用于配置不需要进行认证即可访问的地址- 改写登录成功
successHandler用于返回包含JWT的JSON数据,还可以增加其他逻辑,例如记录登录时间等信息 - 改写登录失败
failureHandler用于返回包含错误信息的JSON数据,而不是跳转页面
@EnableGlobalMethodSecurity(prePostEnabled = true)注解用于启用spring security内置的pre和post注解,例如:@PreAuthorize、@PostAuthorize、@PreFilter、@PostFilter。
动态加载鉴权配置
除了使用spring security注解,还可以通过动态加载鉴权配置的方式来鉴权。上文的ObjectPostProcessor<FilterSecurityInterceptor>就实现了动态加载鉴权配置。重写并设置FilterSecurityInterceptor的securityMetadataSource和accessDecisionManager,实现自定义的动态加载鉴权配置和鉴权逻辑。
动态加载鉴权配置流程如下: 
评论区留言准则:
1. 本评论区禁止传播封建迷信、吸烟酗酒、低俗色情、赌博诈骗等任何违法违规内容。
2. 当他人以不正当方式诱导打赏、私下交易,请谨慎判断,以防人身财产损失。
3. 请勿轻信各类招聘征婚、代练代抽、私下交易、购买礼包码、游戏币等广告信息,谨防网络诈骗。